综合安全审计与日志审计对比分析
简单来说,日志审计是综合安全审计系统的一个核心子集和重要数据来源。我们可以用一个比喻来理解:
Ø 日志审计就像是公司的财务记账员。他忠实地记录每一笔资金的流入和流出(谁、在什么时候、做了什么),形成详细的账本(日志)。他的工作是客观、细致地记录。
Ø 综合安全审计系统就像是公司的财务总监+内审部门+安全顾问。他不仅看账本(日志),还会看监控录像(网络流量)、查库存(资产状态)、听员工汇报(其他安全设备告警),然后综合分析所有这些信息,来判断公司是否存在财务漏洞、是否有人贪污、未来可能面临什么风险,并制定整体的财务管理策略(安全策略)。
下面我们从多个维度进行详细的对比和阐述:
综合安全审计与日志审计对比分析__投稿2-冯君_02.jpg)
详细阐述
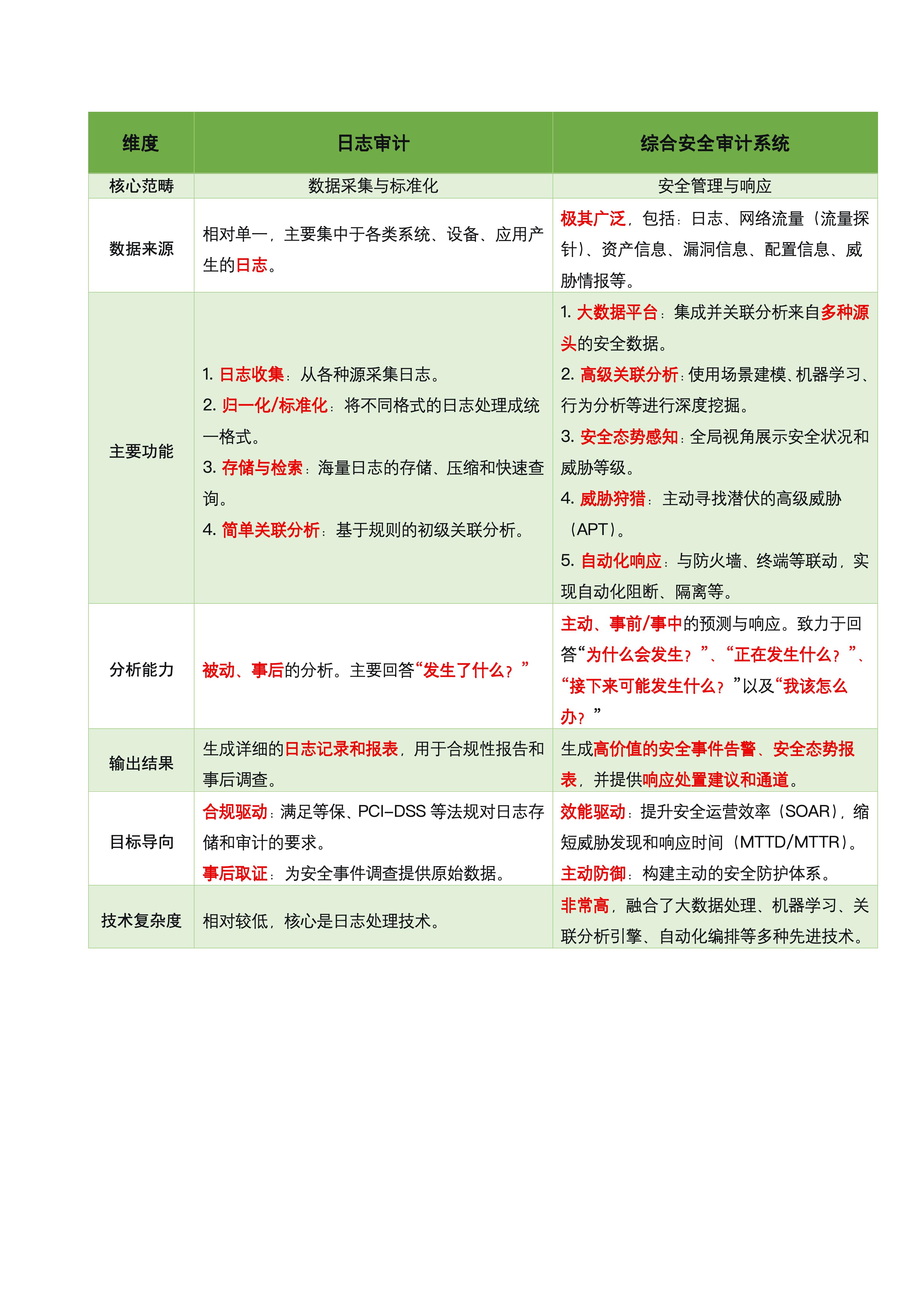
1.日志审计
日志审计是信息安全的基础工作。它的核心价值在于:
l 满足合规要求:国内外几乎所有安全法规(如中国的网络安全等级保护、欧盟的GDPR、支付卡行业的PCI-DSS)都明确要求企业必须保留并审查特定周期的日志。日志审计系统是满足这一要求最直接的工具。
l 事后调查与取证:当安全事件(如数据泄露、系统入侵)发生后,调查人员需要通过回溯历史操作日志来还原攻击链,确定攻击来源、影响范围和责任归属。这时,完整且可检索的日志记录就是唯一的“证据”。
l 运行状态监控:通过监控系统错误日志、性能日志等,可以帮助运维人员发现系统故障和性能瓶颈。
局限性:传统的日志审计系统通常是“孤立的”,它看到的世界是由一条条日志记录构成的。它缺乏全局视角,很难从海量、零散的日志中**自动**发现那些隐蔽的、跨多个系统的、复杂的攻击行为。
2.综合安全审计系统
综合安全审计系统(通常也称为安全信息与事件管理系统或态势感知平台)是更高阶的安全运营中枢。它的核心价值在于:
l 数据融合与关联分析:这是其最核心的能力。它不仅仅看一台服务器的登录日志,它会将这次登录行为与来自防火墙的网络连接日志、来自终端检测系统的进程创建日志、来自漏洞扫描系统的资产漏洞信息等进行关联。
² 例如:发现“一台存在Apache漏洞的服务器(资产信息)”在“非工作时间”被“一个来自国外的IP(防火墙日志)”访问了“漏洞路径”,随后该服务器上出现了“异常的成功登录(系统日志)”并“尝试连接内网其他主机(网络流量)”。单一维度的日志很难发现这是攻击,但综合系统可以通过关联分析立刻产生一条高置信度的攻击告警。
l 态势感知与决策支持:它以可视化大屏的方式,直观展示整个组织的安全健康状况,包括实时攻击态势、资产风险排名、威胁来源分布等,帮助安全管理者进行决策。
l 自动化响应:现代的综合安全审计系统通常具备SOAR能力。当确认一个高危攻击事件后,它可以自动编排响应流程,例如:自动在防火墙上下发策略封锁攻击IP、在终端上隔离失陷主机、通过工单系统通知相关人员等,极大缩短了响应时间。
总结与关系
u 包含关系:综合安全审计系统包含了日志审计的功能。一个强大的SIEM/SOC平台必然内置或能够接入一个强大的日志审计模块。
u 演进关系:日志审计是基础,是“原材料”的收集和初步整理;综合安全审计系统是上层建筑,是对“原材料”进行深度加工、提炼出“情报”并做出“决策”的大脑。
联系人:宋经理
座机:028-86677012
邮箱:cdjxgf@cdjxcm.com
地址:成都市武侯区长华路19号万科汇智中心30楼