浅谈DeepSeek在等保测评中的应用
引言
DeepSeek作为一款高性能的AI大模型,在等保测评(网络安全等级保护测评)中可通过其多逻辑推理和自动化分析特性,提升测评效率与精准度。以下是其在等保测评中的一些应用场景:
一、自动化文档生成与合规审查
1.安全制度与策略生成
DeepSeek可基于等保2.0标准(如《GB/T 22239-2019》),自动生成符合要求的《安全管理制度》《应急预案》等文档框架,并通过自然语言处理(NLP)优化条款表述,减少人工编写时间。

示例:针对等保2.0,分析现有安全管理制度是否全面
2.合规性检查与报告优化
通过分析系统配置、设备清单及安全策略,DeepSeek可快速识别与等保2.0要求的差距(如未启用双因素认证、日志留存时长不足),并生成整改建议报告。
示例:结合知识库中的等保条款,对现有的安全设备进行评估。

1.日志智能分析
DeepSeek可处理海量日志数据(如防火墙、IDS/IPS日志),通过模式识别检测异常行为(如暴力破解、SQL注入),并生成可视化分析报告,辅助测评人员快速定位风险点。
优势:支持多种类型日志解析,显著降低人工筛选成本。

2.入侵行为推理与溯源
利用其推理模型(如DeepSeek-R1),对复杂攻击链进行逻辑推演,模拟攻击路径并验证防御措施的有效性。例如,通过分析渗透测试结果,生成修复优先级建议。
1.漏洞关联性分析
结合漏洞扫描结果,DeepSeek可评估漏洞的潜在影响(如CVE评分、业务关联性),并推荐修复顺序。例如,优先处理可能导致数据泄露的高危漏洞。
技术路径:集成CNVD(国家漏洞数据库)数据,构建动态风险评估模型。
2.模拟攻击验证
通过网上公开的Nday,生成批量模拟攻击脚本(如钓鱼邮件、漏洞利用代码),测试系统防护能力,并输出验证报告,补充人工渗透测试的盲区。
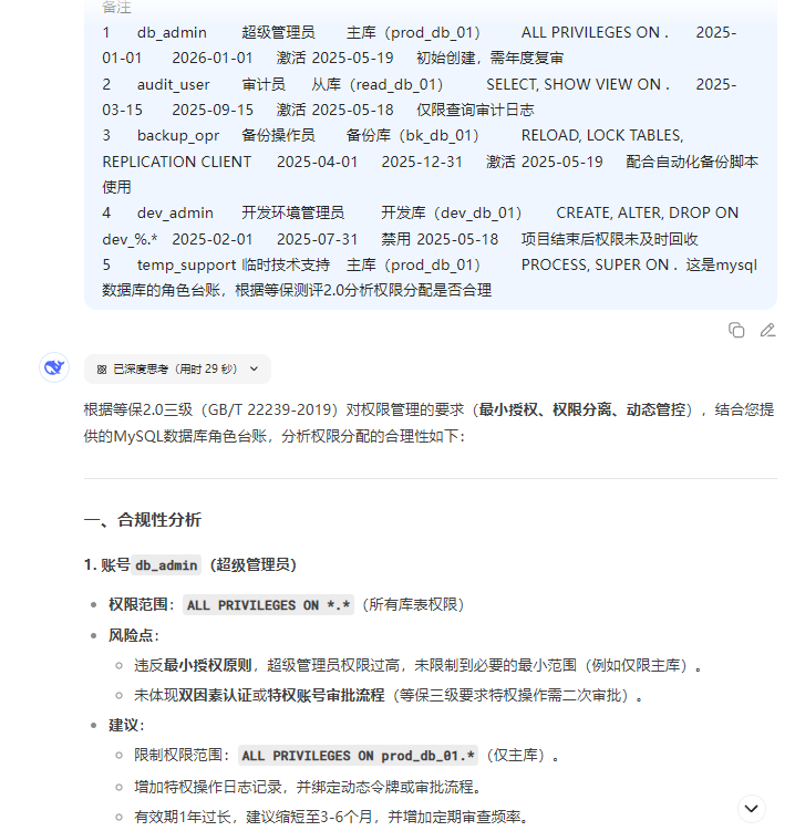
1.权限合规性审查
DeepSeek可分析用户权限台账,识别过度授权账户(如普通用户拥有管理员权限),并基于最小权限原则提出调整建议。

1.数据分类与加密策略制定
DeepSeek可识别敏感数据类型(如个人信息、财务数据),推荐加密算法(如AES-256)和存储策略,确保符合等保数据安全要求。
2.备份恢复测试自动化
通过模拟数据丢失场景,验证备份恢复流程的完整性,并生成测试报告(包括RTO/RPO达标情况)。
1.定制化培训内容生成
根据企业安全漏洞历史记录,生成针对性培训材料(如钓鱼攻击案例、弱密码风险演示),提升员工安全意识。
扩展应用:通过问答交互模拟安全事件处置,强化实战能力。

通过以上应用场景与问答模型,DeepSeek可帮助相关安全人员在威胁预防、检测响应到策略优化、数据保护提供帮助。
优势:DeepSeek通过自动化、智能化显著降低测评成本(如文档生成效率提升60%),尤其在日志分析、访问控制策略调优等领域表现突出。
局限性:复杂场景(如多级网络架构的权限嵌套)仍需人工复核,且需确保训练数据的合规性。
联系人:宋经理
座机:028-86677012
邮箱:cdjxgf@cdjxcm.com
地址:成都市武侯区长华路19号万科汇智中心30楼